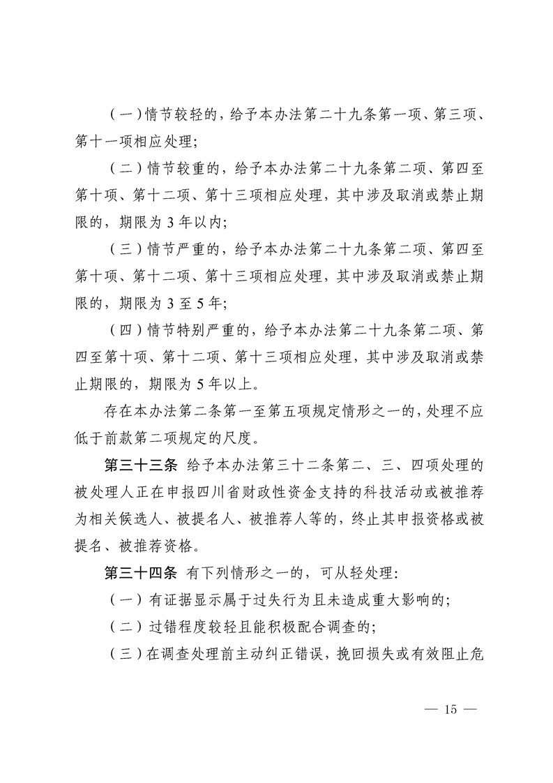
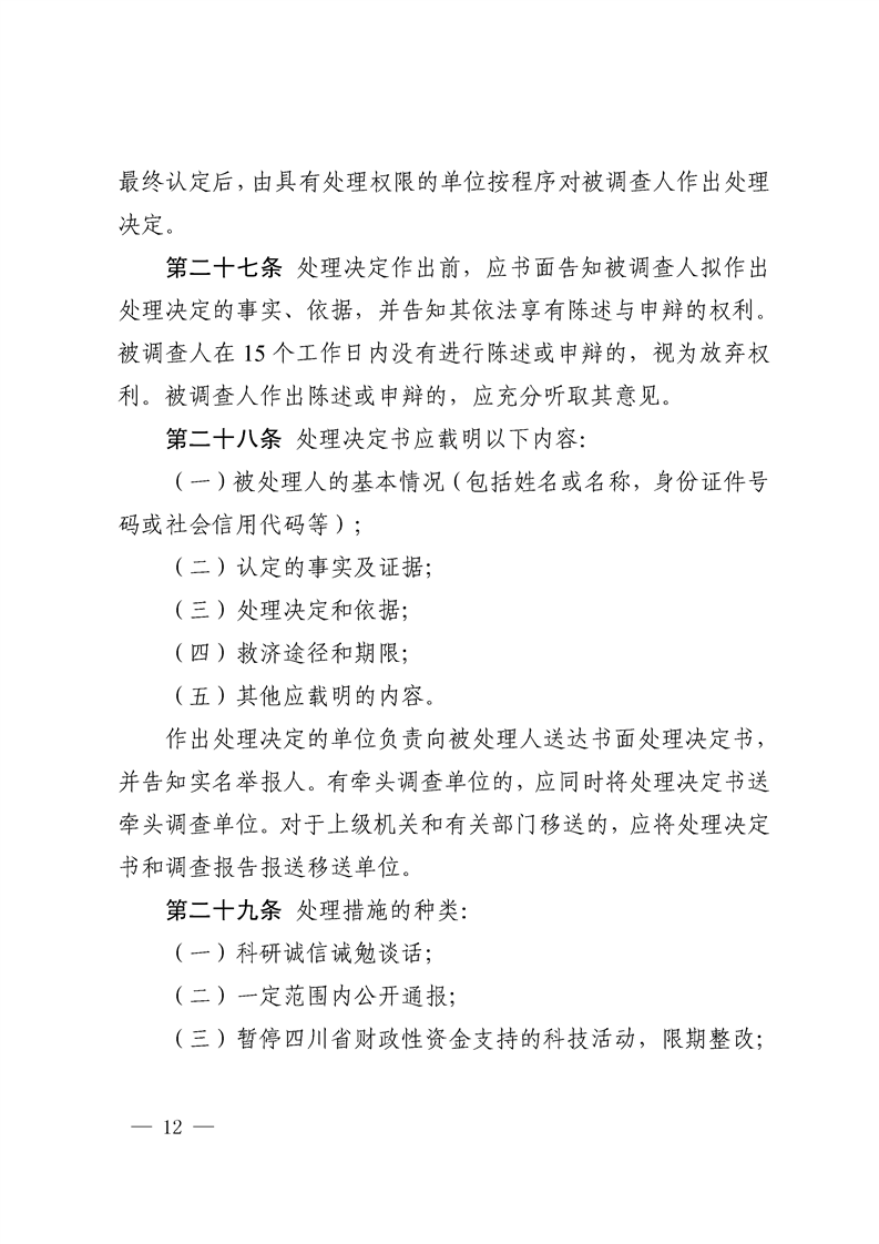
【省市文件】科技厅等十八部门四川省科研失信行为调查处理办法(试行)
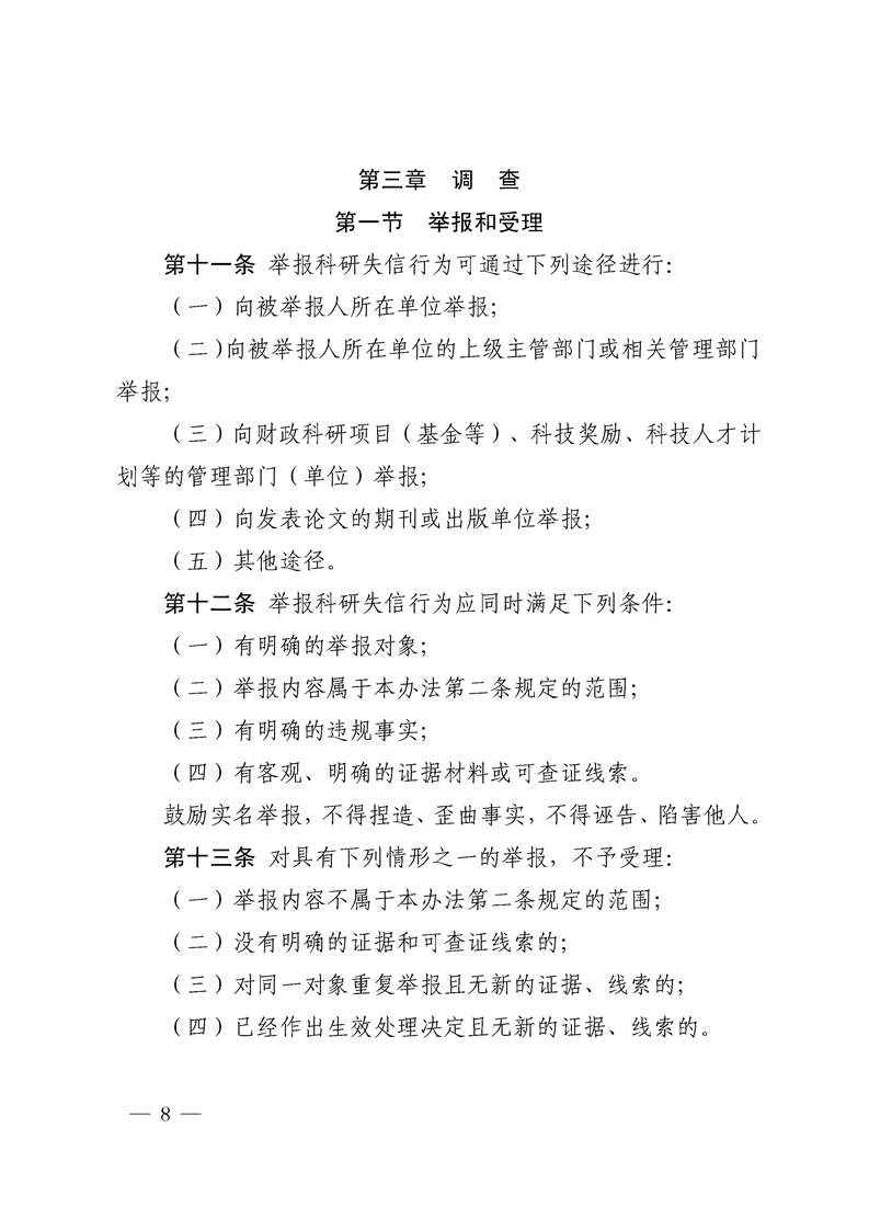
发文时间:2023-12-01 来源: 查看:2617